電 話:135-8498-4787
QQ:319603185
郵箱: cs@key-way.com
地址:蘇州市干將東路178號蘇州自主創新廣場3號樓301室
2022年江蘇省科技計劃專項資金(創新支撐計劃國際科技合作/港澳臺科技合作) 擬立項目公示【智為銘略轉發】
為貫徹落實全省高質量發展要求,加快高水平創新型省份建設,深入實施產業創新國際化,根據《省科技計劃項目立項工作操作規程》,經組織申報、專家評審、廳長辦公會票決審定等立項程序,現將2022年度江蘇省科技計劃專項資金(創新支撐計劃國際科技合作/港澳臺科技合作)擬立項目共66項名單予以公示(見附件),公示時間自2022年5月23日至5月27日,公示項目名稱在后續環節將視情進一步予以規范。公示期間如對項目有異議,請向我廳書面反映,凡以單位名義反映情況的材料要加蓋單位公章,以個人名義反映情況的材料須具實名并附聯系方式。
我廳鄭重聲明:省科技廳領導及其工作人員從未向項目咨詢、承擔單位布置與省科技廳正常管理工作無關的任何工作,從未要求項目咨詢、承擔單位提供與省科技廳正常管理工作無關的任何服務,如推銷各種產品、書籍,甚至以各種理由索要錢款等。請各地科技部門增強防范意識,嚴防上當受騙,并及時提醒相關工作人員和有關企業提高警惕,遇到有關情況請及時與我廳聯系核實,情節嚴重者請及時向當地公安部門報案,予以追查。
江蘇省科學技術廳
2022年5月23日
附件:
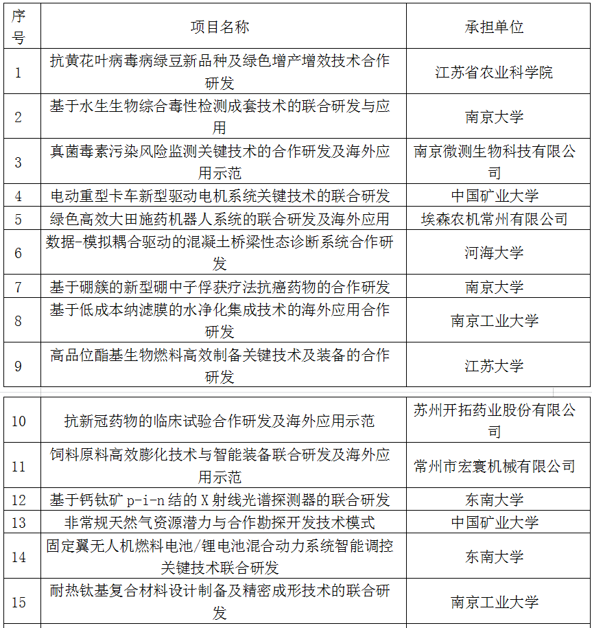
2022年度江蘇省科技計劃專項資金(創新支撐計劃國際科技合作/港澳臺科技合作)擬立項目清單




———————————————————————————————————————————————————
想要了解更多詳情,請查看蘇州智為銘略企業管理有限公司網站http://www.cosmell.com,智為銘略提供免費高新技術企業申報和企業補貼政策申請評估報告,關注智為銘略獲得更多優惠政策。
智為銘略核心產品與服務:軟件著作權登記、商標注冊、研發費用加計扣除、江蘇省科技成果轉化專項資金、江蘇省新產品新技術鑒定、知識產權貫標、軟件產品登記、軟件企業認定及高新技術企業認定等。
[上一個產品:2022年蘇州高新區獅山科技創新創業領軍人才(*一批專家集中評審類、人才項目路演類)擬立項公示【智為銘略轉發】] [下一個產品:2024年度江蘇省科學技術獎綜合評審結果公示【智為銘略轉發】]



