電 話:135-8498-4787
QQ:319603185
郵箱: cs@key-way.com
地址:蘇州市干將東路178號蘇州自主創新廣場3號樓301室
蘇州高新技術企業申報材料中PS表的填寫技巧
《高新技術企業認定管理工作指引》中關于高新技術產品(服務)的定義:高新技術產品(服務)是指對其發揮核心支持作用的技術屬于《國家重點支持的高新技術領域》規定范圍的產品(服務)。定義寫的很簡單,但是如何填寫是很多申報君頭痛的問題,智為小編就蘇州高新技術企業申報材料中PS表的填寫技巧給大家展開講解:
一、填寫說明
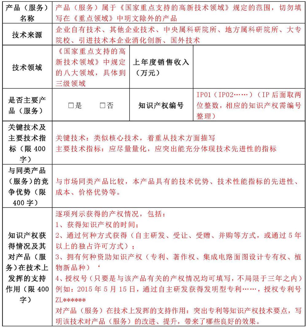
《高新技術企業管理工作指引》給出的PS表如下:(紅色部分為填寫說明)
上年度高新技術產品(服務)情況表(按單一產品(服務)填報)
編號:PS01(PS02……)(PS后面取兩位整數)
1、上年度銷售收入(萬元)
《高新技術企業認定管理工作指引》中規定:企業應正確計算高新技術產品(服務)收入,由具有資質并符合本《工作指引》相關條件的中介機構進行專項審計或鑒證;《高新技術企業認定管理辦法》中*三章 認定條件 *十一條 (六)規定:近一年高新技術產品(服務)收入占企業同期總收入的比例不低于60%。
填寫時,注意與專項審計報告對應,按照企業實際填寫。
2、是否主要產品(服務)
《高新技術企業認定管理工作指引》中明確規定:主要產品(服務)是指高新技術產品(服務)中,擁有在技術上發揮核心支持作用的知識產權的所有權,且收入之和在企業同期高新技術產品(服務)收入中超過50%的產品(服務)。
(要求:具有核心知識產權的主要高新技術產品收入之和在企業同期高新技術產品(服務)收入中超過50%)
因此,在選擇是否主要產品(服務)時,綜合考慮,結合企業實際進行選擇。
填表時,企業應按照《工作指引》對高新技術產品(服務)及其收入的定義和要求進行填報。 后續評審時,評審專家根據該表提供的信息,按照《工作指引》對高新技術產品(服務)的規定,對申報高新技術產品(服務)進行評價,對符合要求的高新技術產品(服務)予以確認,不符合要求的高新技術產品(服務)予以扣除。高新技術產品(服務)扣除,直接影響后面的收入指標,有可能導致申報失敗。
[上一個產品:蘇州高新技術企業稅收政策解析] [下一個產品:精準化管理的藝術—精細化費用歸集實操指南]






